乐的文化知识库
流程工作
1、流程工作内容
审批权限表更新维护
流程新增优化
涉及系统开发和对接出具方案
流程制度文件的拟制和发布
VISIO账号密码
智能问答迭代更新
流程满意度调查
2、交接讲解视频
组织+人员+审批矩阵逻辑
门店定价+营销+活动
费用+资产+门店账务
门店日常运营
报损+调拨+出库
企划+宣发+设计
采购
供应商引入+变更+禁用
拓展项目立项+加盟合同+建档+撤店
项目设计+施工+项目合同+结算
数据申请
国际机票预定
酬金管理
考勤+人事
IT、系统
综合
合同
日常工作讲解
加盟店
3、总经办推进
异业合作和销售的定义
分工
2025审批权限变革(只有方案,后续未变革)
供应商管理
合同管理
合同分类
合同模板
纸质合同管理员分工
合同编码
入园管理
设键
智谱AI
资产现状
门店印章和纸质券
4、权签表
《LD-GMO-M001-F01合同审批权限表》
《LD-GMO-M001-F03人力资源管理权限表》
《LD-GMO-M001-F05数据审批权限表》
《LD-GMO-M001-F06采购合同审批权限表》
《LD-GMO-M001-F04采购管理审批权限表》
《LD-GMO-M001-F02费用审批权限表》
1.1 系统账号申请和权限变更
OA登录说明
《111IT系统账号申请/权限变更单》审批权限
OA使用FAQ
1.2 采购管理
表单
京东慧采
1.3 供应商/合作商新增/变更
供应商/合作商新增变更,相关问题F&Q
表单+审批
1.4 报损+调拨+出库
物料出库、调拨指引及FAQ
表单内容
167总仓、满乐艺跨门店调拨需求申请单
1.5 费用+资产+门店账务
表单
1.6 门店日常运营
表单内容
1.7 定价/营销/活动/赠送
表单+流程图
通用产品价值
1.8 企划/宣发/设计
表单
自查自纠清单(法务提供的)
1.9 证照/印章/合同
表单+流程图
线下合同审批表
印章+证照统计地址
1.10 项目立项+建档
表单+审批
1.11 项目建设
1.12 IT类
流程表单内容
1.13 人事类
出差、外出申请F&Q
表单
1.14 酬金管理
1.15 ERP流程+仓+合同小类对接
5、已发布流程文件
运营OC
LD-OC-R004《门店异业合作管理规定》
LD-OC-R003 《运营中心红黄线管理制度》附《门店各类设施设备清单》
LD-OC-R005《运营中心品质考核标准及奖惩细则》附《运营基础检查表》
LD-OC-P001门店撤店流程V1.1
LD-OC-R001门店监控管理制度
总经办GMO
LD-GMO-R001流程制度文件编写规定
LD-GMO-R002流程文件全生命周期管理规定
LD-GMO-R002合同审签管理制度 v2.1
行政AD
LD-AD-R003《办公环境管理制度》
LD-AD-R002《差旅管理制度》
稽核AUD
LD-AUD-R001营运合规管理办法
LD-AD-R001舞弊稽核管理制度
品牌MD
LD-MD-R002公司品牌LOGO使用规范
LD-MD-R001对外品牌宣发管理规定V1.0
人力资源HR
LD-HR-M002《内部推荐制度》
LD-HR-M001员工手册(适用于乐的总部)V1.0
财务FD
LD-FD-R002乐的文化业务系统收入计算方案
IT-ISD
LD-ISD-R017系统、设备账号设置要求
LD-ISD-R015信息安全管理规定
LD-ISD-R016病毒防护管理规定
LD-ISD-R014信息化规划管理办法
LD-ISD-R013IT项目开发管理规定
LD-ISD-R011IT项目外包管理规定
LD-ISD-R012IT紧急事件处理预案
LD-ISD-R010计算机安全管理规定
LD-ISD-R009系统、设备账号口令安全管理规定
LD-ISD-R008信息备份管理规定
LD-ISD-R007网络安全管理规定
LD-ISD-R006信息系统运维管理规定
LD-ISD-R005系统及设备变更管理规定
LD-ISD-R004机房管理规定
LD-ISD-R002IT物品管理规定
采购及供应商POD
LD-POD-R001供应商管理制度
6、加盟店
加盟店ERP
加盟店OA
加盟店OA账号开通的方式
加盟店流程
加盟店OA使用承诺书模板
账号成本计算
加盟店系统账号
结盟店已盖章OA使用承诺书
7、电子签
-
+
首页
物料出库、调拨指引及FAQ
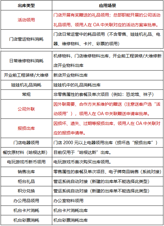
##### 物料出库、调拨指引V1.1 更新时间:2025年2月21日 ##### 一、物料出库 1.1 出库要求: 1.物流部、门店仓管在ERP系统做《其他出库单》。 2.从哪个仓出库,就联系哪个仓的仓管做出库单(从总仓出联系总仓,从门店仓出联系门店仓管)。 3.仓管做出库单时应根据实际出库场景,选择正确的“出库类型”。 4.“活动领用”“公司外联”“报损出库”原则是先做方案申请,再做出库,这三种类型仓管应接到领用人通知后再做单,并正确填写领用人,领用人需要在OA中关联已审批完成的申请单,“活动领用”需要经过领用人部门审批。 1.2 出库流程: 1.仓管在ERP系统做《其他出库单》,选择正确的“出库类型”和“领用人”。 2.ERP提交后,会自动在OA生成一个《仓库物料领用出库单》。 3.“活动领用”“公司外联”“报损出库”OA生成的《仓库物料领用出库单》会到领用人,领用人关联原申请OA(可关联的OA申请单见如下说明),OA出库单审批完成后ERP自动完成出库。 (注意:如果领用人不是原申请OA单据的提交和处理人,需联系原申请OA单据的提交和处理人先进行单据知会,再进行关联。)  4.除以上三种类型的其他“出库类型”:领用人、仓管和店长在OA中确认,ERP中确认后自动出库。 说明: 《仓库物料领用出库单》可关联的OA申请单如下:  1.3 ERP出库类型对应的场景说明:  ##### 二、调拨要求: 如下5种类型的调拨,由调拨需求部门在OA中提《167 总仓、满乐艺跨门店调拨需求申请单》,单据会自动抄送对应出库仓的仓管,仓管接到单号在ERP系统上做《分布式调拨单》调拨。 门店同组织下的内外仓调拨,不需要走OA,仓管直接在ERP做调拨。  ##### FAQ: Q1. 如何进行出库操作? 答: 确定出库仓库(总仓或门店仓),并联系相应仓管,物流部或门店仓管需在ERP系统做《其他出库单》。 仓管根据实际出库场景选择正确的“出库类型”“领用人”。 Q2. “活动领用”“公司外联”“报损出库”出库流程是什么? 答: a.仓管在ERP系统中做出库单,选择正确的“出库类型”和“领用人”。 b.ERP提交后,系统会在OA自动生成《仓库物料领用出库单》。 c.领用人需在OA中关联已审批完成的OA申请单。 d.OA《仓库物料领用出库单》审批完成后,ERP系统自动完成出库。 注意: 如果领用人不是原申请OA单据的提交和处理人,需联系原申请OA单据的提交和处理人进行单据知会后,再进行关联。 Q3. “活动领用”“公司外联”“报损出库”可关联的OA申请单有哪些? 答: 根据出库类型,可关联的OA申请单如下表所示: 出库类型 关联流程 活动领用 132 请示单 030 门店活动及活动收款码申请单 038 门店促销方案审批单 159 品牌活动下发通知单 报损出库 138 门店游艺机报损申请 068 门店物料报损申请单 公司外联 050 外联赠送和外联卡延期单 Q4. 除“活动领用”“公司外联”“报损出库”外,其他出库类型的流程是什么? 答: a.仓管在ERP系统中做出库单,选择正确的“出库类型”和“领用人”。 b.ERP提交后,系统会在OA自动生成《仓库物料领用出库单》。 c.门店仓管: 领用人、仓管、店长在OA中确认后ERP自动出库。 总仓:领用人、仓管、仓管直接上级在OA中确认后ERP自动出库。 Q5. 如果领用人不是原申请OA单据的提交和处理人,该如何操作? 答: 如果领用人不是原申请OA单据的提交和处理人,需联系原申请OA单据的提交和处理人进行单据知会后,再进行关联。 Q6:哪些类型的调拨需要提交OA《167 总仓、满乐艺跨门店调拨需求申请单》? 答:以下5种类型的调拨需要提交该申请单: 大乐的下仓(总仓、IT仓、利旧仓等)调入门店组织仓。 门店组织仓调入大乐的下仓(总仓、IT仓、利旧仓等)。 门店跨组织仓之间的调拨(A门店仓到B门店仓)。 满乐艺总仓调入满乐艺门店仓。 大乐的下仓(总仓、IT仓、利旧仓等)之间的调拨。 Q7:提交OA《167 总仓、满乐艺跨门店调拨需求申请单》后,单据会自动抄送给谁? 答:单据会自动抄送给对应出库仓的仓管。 Q8:仓管接到单号后需要在哪个系统操作调拨? 答:仓管需要在ERP系统上操作《分布式调拨单》进行调拨,调入组织仓管在ERP确认调入。 Q9:门店同组织下的内外仓调拨是否需要走OA流程? 答:不需要走OA流程,仓管直接在ERP系统上进行调拨(例如:A门店的内仓调外仓,不用走OA)。 Q10:不同类型的调拨有哪些会签要求? 答:门店组织仓调入大乐的下仓(总仓、IT仓、利旧仓等):需物流部负责人评审,财务中心审批。 门店跨组织仓之间的调拨(A门店仓到B门店仓):需财务中心审批,ERP运维开权限。
信息部宋波
2025年8月13日 11:57
转发文档
收藏文档
上一篇
下一篇
手机扫码
复制链接
手机扫一扫转发分享
复制链接
Markdown文件
Word文件
PDF文档
PDF文档(打印)
分享
链接
类型
密码
更新密码
有效期